一、項目名稱
楚雄彝族自治州人民醫院新區醫院污泥脫水系統采購項目
二、詢價內容
(一)概述
楚雄州人民醫院富民新區醫院現有污水處理站處理水量為300T/D;污水為醫院污水,采用SBR工藝處理,每天可產生含水率99.5%的生化污泥約20立方。污水站現有污泥處理系統采用干化塘系統處理,處理能力有限,且干化效果很差,無法滿足日常污泥干化處置要求。現醫院擬投資建設一污泥處理系統,采用處理工藝如下:
SBR生化池→污泥濃縮罐→污泥螺桿泵→疊螺式污泥脫水機→干泥外運處置
SBR生化池在靜置撇水時啟動排泥泵,將沉淀下來的污泥排至污泥濃縮罐中,經污泥濃縮罐暫存濃縮后經螺桿泵輸送至疊螺式污泥脫水機中進行脫水處理,脫水后的污泥委托專業單位處置。
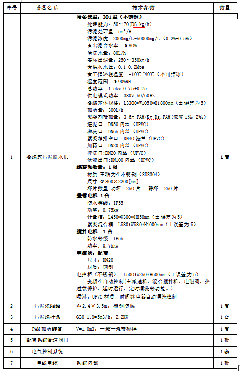
(二)技術參數(實質性相應)

(三)、設備制造、驗收標準:
驗收標準:JB/T12578-2015《疊螺式污泥脫水機》
驗收方式:生產過程中的相關操作規程按照國家標準制度生產,結構形式按照用戶圖紙加工,設備加工生產完畢發貨前,用戶到供方廠內進行設備檢驗、試運行。
(四)、產品的技術售后服務及措施:
培訓服務:培訓使用和維護人員,提供詳細使用手冊;
質保服務:
1、質保期三年內因產品質量而造成的設備損壞乙方需無條件免費維修、更換;
2、質保三年內生產泥塊所使用藥劑等其他材料,需由中標方購買;
3、中標后一年內如需生產泥塊,乙方需安排技術人員到現場操作,并現場培訓甲方工作人員操作,次年由甲方工作人員自行操作,但所使用藥劑等其他材料需由中標方提供。
維護服務:長期維護,終身保修。
維修響應:在保修期內,我們將給予及時的質量保修,接到用戶維修通知后,詳細聽取用戶提供的情況,及時指導用戶解決設備存在的故障。如電話指導不能解決問題,保證在48小時內趕到現場徹底解決設備存在的故障。并承諾保修期后,提供有償服務、技術咨詢及相關的備品備件,同時保證以最優惠的價格為用戶服務。
三、本項目采購最高限價金額:15.6萬元
四、中標原則
采購人根據符合采購需求、質量和服務相等且報價最低的原則確定成交供應商。
五、響應人要求
1、具有獨立承擔民事責任的能力;
2、具有良好的商業信譽和健全的財務會計制度;
3、具有履行合同所必需的設備和專業技術能力;
4、有依法繳納稅收和社會保障資金的良好記錄;
5、供應商在本項目談判截止時間前未被列入“信用中國”網站(www.creditchina.gov.cn)失信被執行人及中國政府采購網(www.ccgp.gov.cn)“政府采購嚴重違法失信行為信息記錄名單”截圖并加蓋公章;
6、法律、行政法規規定的其他條件;
六、報名及報價資料提交時間及地點
1、請短信報名:編輯短信:項目名稱+公司名稱+聯系人+聯系電話,發送至18987835987 王老師,報名截止時間:2023年5月31日17:00。
2、請將附件“報價表”按順序裝訂成冊準備2份;并加蓋公司公章。統一裝袋密封,并在密封袋上標注報名項目及報名公司名稱。
3、報價材料遞交截至時間:2023年6月5日17:00。
4、報價材料遞交或郵寄地點:楚雄市鹿城南路318號楚雄州人民醫院行政綜合樓5樓招標采購辦(郵寄建議發順豐快遞)。
聯系人:王老師 聯系電話:18987835987 0878-3113019
七、監督
本次院內詢價采購全程由醫院相關部門監督,監督電話:0878-3139021
附件:報價表.doc
楚雄彝族自治州人民醫院招標采購辦
2023年5月26日
手機版|
關注公眾號|

下載手機APP


